BVMS - DIVAR IP licensing
DIVAR IP units can be upgraded to BVMS 11.0. Starting with BVMS 11.0, the BVMS licensing scheme also applies to the DIVAR IP units. This article describes which units you can upgrade to BVMS 11.0 and which licenses you have to order for a DIVAR IP unit!
DIVAR IP units only available with BVMS 11.0 or later
The following DIVAR IP units were introduced with BVMS 11.1.1, so can only be used with the new licensing scheme:
DIVAR IP AIO 4000 (DIP-44) | DIVAR IP AIO 6000 (DIP-64) | |
DIVAR IP hardware available when? | From Q1/2023 onwards | From Q1/2023 onwards |
Operating system | Windows Storage Server 2022 | Windows Storage Server 2022 |
Max. channels; bandwidth, storage | 32 ch / 250 Mbits / 2*18TB | 64 ch / 400 Mbits / 4*18TB |
Initial BVMS version | BVMS 11.1.1 | BVMS 11.1.1 |
Licensing for new DIVAR IP units (new licensing scheme)
Overview
DIVAR IP aio 4000 and DIVAR IP aio 6000 appliances were introduces in 2023, so from the beginning they are only available with new licensing model.
Those devices are using:
- Lite (DIP aio 4000)
- Plus (DIP aio 6000)
licensing schemes, but with slightly different channel limits. Details are explained below.
DIVAR IP aio 4000
The licenses of the DIVAR IP aio 4000 unit belong to the BVMS Lite editions. The main difference between the licenses for DIP-44 unit and the BVMS software only Lite edition is the base package. Additionally, for DIP-44 the upper limit for channels is lower (32).
The DIVAR IP aio 4000 unit comes with a free of charge pre-licensed starting package, which is enabled when booting the system. If you want to expand the system to more than 8 channels, you have to install the DIP specific base package MBV-BLIT-DIP.
DIVAR IP aio 4000 (DIP-44) | |
Running the unit with the default free of charge package (not registered in Remote Portal) | |
Factory pre-licensed | 8 channel package |
Expansion to more than the free of charge pre-license | |
Base package | MBV-BLIT-DIP (32 channels) |
Expansion package | BVMS LIT expansion packages |
DIVAR IP aio 4000 licensing overview:
MBV-BLIT-DIP | included | maximal | Expansion CTN |
|---|---|---|---|
| Channels | 32 | 32 | n.a. |
| Workstations | 2 | 5 | MBV-XWSTLIT |
| DVR's | 1 | 10 | MBV-XDVRLIT |
| Keyboards | 2 | 5 | MBV-XKBDLIT |
| Mobile video services | 1 | 1 | n.a. |
| Intrusion Panels | 1 | 5 | MBV-XINTLIT |
| Failover VRM channels | 8 | 32 | MBV-XFOVLIT |
| Dual recording channels | 8 | 32 | MBV-XDURLIT |
| LPR channels | 0 | 5 | MBV-XLPRLIT |
| Online map functionality | 0 | 1 | MBV-FMAPLIT |
| Map-based tracking assistant | 0 | 1 | MBV-FOBJLIT |
| Privacy overlay | 0 | 1 | MBV-FPRILIT |
DIVAR IP aio 6000
The licenses of the DIVAR IP aio 6000 unit belong to the BVMS Plus edition. The main difference between the licenses of a DIP-64 unit and the BVMS software only Plus edition is the base package. Additionally, for DIP-64 the upper limit for channels is lower (64).
The DIVAR IP aio 6000 unit comes with a free of charge pre-licensed starting package, which is enabled when booting the system. If you want to expand the system to more than 8 channels, you have to install the DIP specific base package MBV-BPLU-DIP.
DIVAR IP aio 6000 (DIP-64) | |
Running the unit with the default free of charge package (not registered in Remote Portal) | |
Factory pre-licensed | 8 channel package |
Expansion to more than the free of charge package | |
Base package | MBV-BPLU-DIP (32 channels) |
Expansion package | BVMS PLU expansion packages |
DIVAR IP aio 6000 licensing overview:
MBV-BPLU-DIP | included | maximal | Expansion CTN |
|---|---|---|---|
MBV-BPLU-DIP | included | maximal | Expansion CTN |
| Channels | 32 | 64 | MBV-XCHANPLU |
| Workstations | 5 | 20 | MBV-XWSTPLU |
| DVR's | 1 | 10 | MBV-XDVRPLU |
| Keyboards | 5 | 10 | MBV-XKBDPLU |
| Mobile video services | 1 | 4 | MBV-XMVSPLU |
| Subsystems | 0 | 20 | MBV-XSUBPLU |
| Intrusion Panels | 1 | 10 | MBV-XINTPLU |
| Failover VRM channels | 8 | 64 | MBV-XFOVPLU |
| Dual recording channels | 8 | 64 | MBV-XDURPLU |
| Unmanaged Site | 1 | 20 | MBV-XSITEPLU |
| LPR channels | 0 | 10 | MBV-XLPRPLU |
| Online map functionality | 0 | 1 | MBV-FMAPPLU |
| Map-based tracking assistant | 0 | 1 | MBV-FOBJPLU |
| Privacy overlay | 0 | 1 | MBV-FPRIPLU |
DIVAR IP units to be upgraded to BVMS 11.0 or later
DIVAR IP aio 7000 (DIP-73) | DIVAR IP aio 7000 (DIP-72) | DIVAR IP 7000 (DIP-71) | DIVAR IP aio 5000 (DIP-52) | |
DIVAR IP hardware available when? | From Q2/2021 onwards | Until Q3/2021 | Until Q4/2020 | Until end of 2022 |
Operating system | Windows Server IoT 2019 for Storage | Windows Storage Server 2016 | Windows Storage Server 2012 R2 | Windows Storage Server 2016 |
Max. channels; bandwidth, storage | 256 ch / 550 Mbits / 16*12TB | 256 ch / 550 Mbits / 16*12TB | 128 ch / 550 Mbits / 16*8TB | 42 ch / 170 Mbits / 4*12TB |
Note:
DIVAR IP 3000 units and DIVAR IP 7000 units (DIP-70) can not be upgraded to BVMS 11.0 due to the Windows operating system limitations.
DIVAR IP licenses before and after the upgrade to BVMS 11.0 or later
Overview
Starting with BVMS 11.0, the licensing scheme of the DIVAR IP unit is merged with the BVMS licensing.
DIVAR IP 5000
The licenses of the DIVAR IP aio 5000 unit belong to the BVMS Lite editions. Starting with BVMS 11.0, the only difference between the licenses for DIP-52 unit and the BVMS software only edition is the base package.
The DIVAR IP 52 unit comes with a free of charge pre-licensed starting package, which is enabled when booting the system. If you want to expand the system to more than 8 channels, you have to install the DIP specific base package MBV-BLIT-DIP.
DIVAR IP aio 5000 (DIP-52) | |
Running the unit with the default free of charge package (not registered in Remote Portal) | |
Factory pre-licensed | 8 channel package |
Expansion to more than the free of charge package | |
Base package | MBV-BLIT-DIP (32 channels) |
Expansion package | BVMS LIT expansion packages |
DIVAR IP aio 5000 licensing overview:
MBV-BLIT-DIP | included | maximal | Expansion CTN |
|---|---|---|---|
| Channels | 32 | 42 | MBV-XCHANLIT |
| Workstations | 2 | 5 | MBV-XWSTLIT |
| DVR's | 1 | 10 | MBV-XDVRLIT |
| Keyboards | 2 | 5 | MBV-XKBDLIT |
| Mobile video services | 1 | 1 | n.a. |
| Intrusion Panels | 1 | 5 | MBV-XINTLIT |
| Failover VRM channels | 8 | 42 | MBV-XFOVLIT |
| Dual recording channels | 8 | 42 | MBV-XDURLIT |
| LPR channels | 0 | 5 | MBV-XLPRLIT |
| Online map functionality | 0 | 1 | MBV-FMAPLIT |
| Map-based tracking assistant | 0 | 1 | MBV-FOBJLIT |
| Privacy overlay | 0 | 1 | MBV-FPRILIT |
DIVAR IP 52 licenses before and after BVMS 11.0:
DIVAR IP aio 7000 and DIVAR IP 7000 R2 (DIP-71)
The licenses of the DIVAR IP (aio) 7000 unit belong to the BVMS Plus edition. Starting with BVMS 11.0 the only difference between the licenses of a DIP-7x unit and the BVMS software only edition is the base package.
The DIVAR IP 71, 72 and 73 unit comes with a free of charge pre-licensed starting package, which is enabled when booting the system. If you want to expand the system to more than 8 channels, you have to install the DIP specific base package MBV-BPLU-DIP.
DIVAR IP aio 7000 (DIP-73) | DIVAR IP aio 7000 (DIP-72) | DIVAR IP 7000 R2 (DIP-71) | |
Running the unit with the default free of charge package (not registered in Remote Portal) | |||
Factory pre-licensed | 8 channel package | 8 channel package | 32 channel package |
Expansion to more than the free of charge package | |||
Base package | MBV-BPLU-DIP | MBV-BPLU-DIP | MBV-BPLU-DIP |
Expansion package | BVMS PLUS expansion packages | BVMS PLUS expansion packages | BVMS PLUS expansion packages |
DIVAR IP (aio) 7000 licensing overview:
MBV-BPLU-DIP | included | maximal | Expansion CTN |
|---|---|---|---|
| Channels | 32 | 256 | MBV-XCHANPLU |
| Workstations | 5 | 20 | MBV-XWSTPLU |
| DVR's | 1 | 10 | MBV-XDVRPLU |
| Keyboards | 5 | 10 | MBV-XKBDPLU |
| Mobile video services | 1 | 4 | MBV-XMVSPLU |
| Subsystems | 0 | 20 | MBV-XSUBPLU |
| Intrusion Panels | 1 | 10 | MBV-XINTPLU |
| Failover VRM channels | 8 | 256 | MBV-XFOVPLU |
| Dual recording channels | 8 | 256 | MBV-XDURPLU |
| Unmanaged Site | 1 | 20 | MBV-XSITEPLU |
| LPR channels | 0 | 10 | MBV-XLPRPLU |
| Online map functionality | 0 | 1 | MBV-FMAPPLU |
| Map-based tracking assistant | 0 | 1 | MBV-FOBJPLU |
| Privacy overlay | 0 | 1 | MBV-FPRIPLU |
DIVAR IP 72 and 73 licenses before and after BVMS 11.0:
DIVAR IP 71 licenses before and after BVMS 11.0:
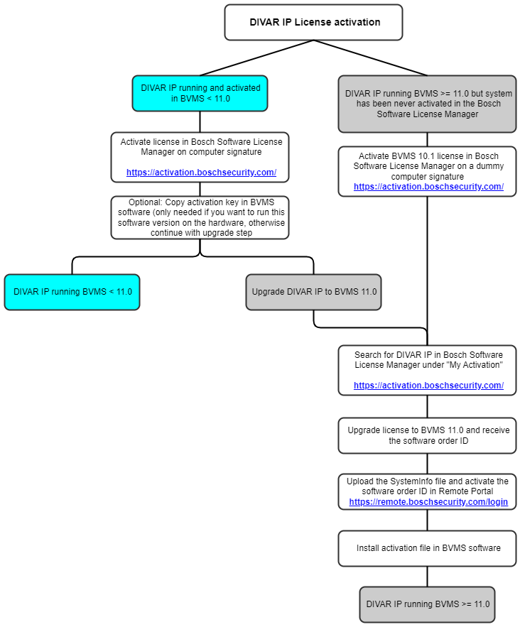
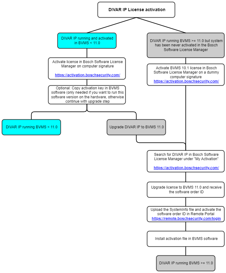
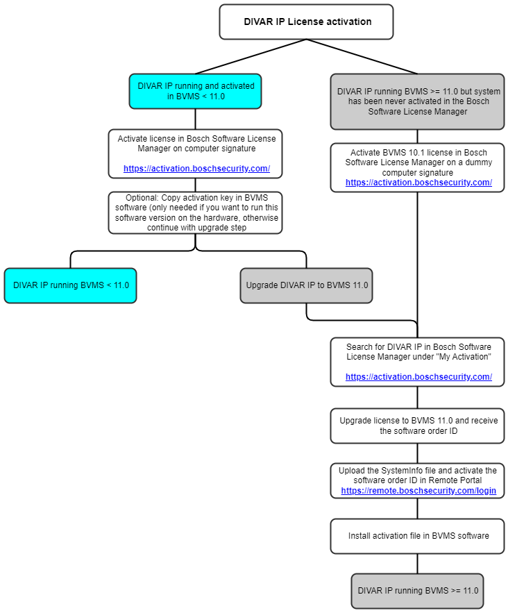
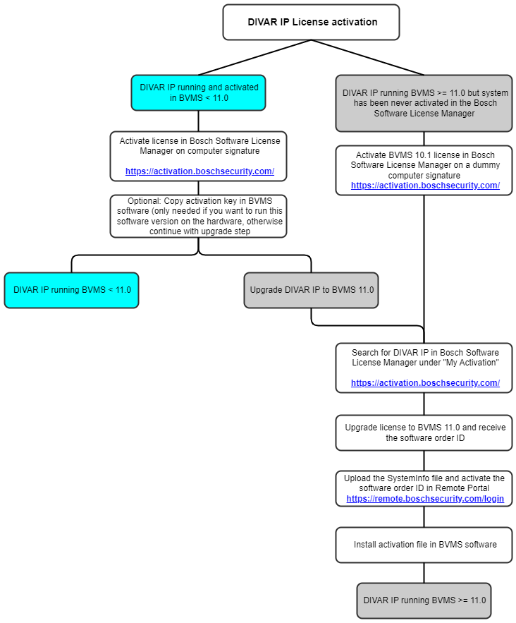
DIVAR IP license upgrade to BVMS 11.0 or later
Starting with BVMS 11.0, all DIVAR IP units upgrading to a new BVMS version require a valid software assurance. The upgrade to BVMS 11.0 is allowed for all units, as explained above. All activated DIVAR IP licenses get a software assurance end date assigned according to unit type and the date of activation. All DIVAR IP 71 units get the software assurance end date 10.10.2023 (end of service date of the operating system running on the DIVAR IP). All DIVAR IP 52 and 72 units activated before the 1st of April 2021, get the software assurance end date = date of activation plus three years. All DIVAR IP 52, 72 and 73 units activated after the 1st of April 2021 get the software assurance end date according to the date of activation and the ordered SMA period.
Upgrade scenarios:

All DIVAR IP units shipped by Bosch will still be shipped with BVMS 10.0 or a BVMS 9.0 version. All ordered base packages and expansion licenses for DIVAR IP units will be created by order desk for BVMS versions prior to BVMS 11.0. If you want to run a BVMS version lower than BVMS 11.0 on the DIVAR IP unit, activate the license in the Software License Manager System and copy the activation key to the BVMS software. If you want to upgrade the unit to BVMS 11.0 later, search for the activation under My Activation in the Software License Manager System and start the upgrade process.
If you want to upgrade the unit to the latest BVMS 11.0 version, first activate the license on the BVMS version prior to BVMS 11.0. Then upgrade the license with the above described upgrade process to BVMS 11.0.
If you have already upgraded the unit to BVMS 11.0, the system does not offer you a computer signature to start the activation process in the Software License Manager System. You then have to activate the system on a dummy hardware ID and upgrade the license to BVMS 11.0.
Upgrade to BVMS 11.0 or later licensing
To start the upgrade process to BVMS 11.0 or later, login to the Software License Manager System (SLMS) and search for the system under My Activation:
If a system is entitled to upgrade to the next BVMS version, the Upgrade button is available. In this example the red marked system has a valid maintenance agreement to upgrade to BVMS 11.0 or later. The other systems can not be upgraded to BVMS 11.0.
When you click the Upgrade button, the migration process of the license from SLMS to Remote Portal starts.
Start the upgrade process:
In order to start the upgrade process, click the Upgrade button of the system:
The SLMS system starts the upgrade process. During collecting data and creating the software order ID, the system displays Upgrading....
Once the upgrade is finished, the system displays the following information:
When you click the + next to the hardware ID, you see the software order ID:
In order to activate the BVMS 11.0 license, copy the software order ID and start the activation process in Remote Portal.
BVMS initial license activation
Introduction
This section describes the initial license activation process of BVMS licenses.
Follow these steps:
- Collect system info file from the BVMS system
- Claim ownership of the software order ID in the Remote Portal
- Activate the software order ID with the system info file in Remote Portal and download the activation file
- Add the activation file to the BVMS system to enable the software
How to get started
Open your BVMS Configuration Client application and sign in with the BVMS administrator user account.
After you successfully logged in, you see the following BVMS message. It tells you that the system is currently running in an unregistered mode and that you have to activate your license package.
Directly click on OK. Since you want to initially activate a license, the license status is “not activated”.
Activate a license
To obtain an active license you need to execute the following steps:
Step 1: Click Add... to enter the Add license dialog
Step 2: Save your system info to a file
Click the Save button and a file with the system info is created. Safe the system info file on your computer.
Note: If you do not have internet access on the computer where your BVMS application is installed, transfer the system info file to a computer with internet connection.
Step 3: Go to remote.boschsecurity.com to generate your activation file
Click the link and the Remote Portal website displays. You can either sign up or login in case you already have a user account.
In case of an initial user account creation, please click Sign Up, fill in the required information and select the terms of agreement check boxes. After your account is successfully created, you can login to the Remote Portal.
Step 4: Follow the instructions on remote.boschsecurity.com/softwarelicensing to generate your activation file by uploading your system info.
Click the link in Step 3 or directly go to the Software Licensing tab in the Remote Portal toolbar. The following screen displays:
Step 5: Claim the ownership of the software order ID in Remote Portal
The software order ID can be obtained by placing a software order or by a upgrading a license from the Software License Manager System.
In order to claim the ownership of the software order ID, click Claim Software Order in the bottom right corner of the display. The Claim Software Order window displays. Click Claim.
Step 6: Activate a license
In order to activate a license, click Activate License in the bottom right corner of the display. The Activate License window opens. Upload the system info file that you saved earlier and fill in the required information.
Select the base package to activate it:
Select the expansion licenses and the quantity to activate them:
Step 7: Download your activation file and make it accessible to the BVMS computer
After you successfully added your license, you will see the following license dashboard in the Remote Portal. Click Download to download the activation file and save it on your computer.
Note: If your BVMS application is not installed on the same computer where your activation file is saved, transfer the activation file to the computer with the BVMS application.
Step 8: Upload the generated activation file
Go back to your BVMS application and click the Open button under STEP 5 to upload your activation file. After successfully uploading your activation file, the license status changes to “activated” and your license information displays.
Now you can start using the full potential of your BVMS application and configure your system by adding cameras, for example.
Data transfer from Software License Manager System to Remote Portal
During the license upgrade from BVMS 10.1 to BVMS 11.0, the license is migrated from the SLMS system to the Remote Portal System. The following data transfers from the SLMS System to the Remote Portal system:
- All active licenses on the computer signature
- Software assurance end date
- Assigned country to the SLMS user ID
Not visible for users, only transferred for documentation reason:
- The old unique identifier of the BVMS system, called computer signature
- User ID of the SLMS user requesting the migration
- Order number of the base package






















